Insang Song
Blog
About
Space Song
Categories
All
(3)
analysis
(1)
code
(1)
geospatial
(1)
news
(2)
R
(1)
spatial
(1)
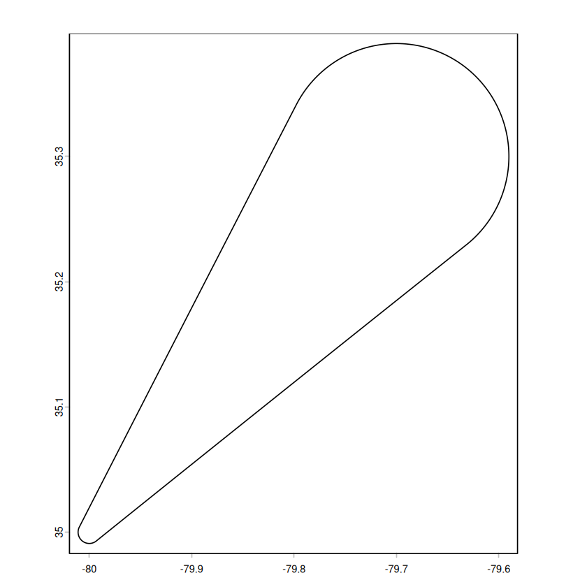
Visualizing Simple Trajectories as Funnel Polygons
spatial
R
geospatial
This post demonstrates a novel approach for visualizing a two-point segment (trajectory) as a funnel-shaped polygon. Rather than representing a tornado as a simple line from…
Apr 14, 2026
Insang Song
Welcome To My Blog
news
This is the first post in Insang Song’s Quarto blog. Welcome!
Jan 26, 2026
Insang Song
Pycensuskr example
news
code
analysis
This post demonstrates how to use the
pycensuskr
package to analyze Korean census data.
Jan 26, 2026
Insang Song
No matching items