library(terra)terra 1.9.1
Insang Song
April 14, 2026
This post demonstrates a novel approach for visualizing a two-point segment (trajectory) as a funnel-shaped polygon. Rather than representing a tornado as a simple line from start to end point, this method creates a polygon where the width expands or contracts based on observed phenomena intensity at each point along the path.
The conv_point_trajectory() function converts two points (start/end of a tornado path) into a funnel-shaped polygon. It works by:
conv_point_trajectory <-
function(
start_point = numeric(2),
end_point = numeric(2),
interval = 1e2,
wd_start = numeric(1),
wd_end = numeric(1),
fun = NULL
) {
start_point <-
terra::vect(
matrix(start_point, nrow = 1),
crs = "EPSG:4326",
type = "points"
)
end_point <-
terra::vect(
matrix(end_point, nrow = 1),
crs = "EPSG:4326",
type = "points"
)
spatvector <- terra::vect(c(start_point, end_point))
line <- terra::as.lines(spatvector)
line$id <- 1
linedens <- terra::densify(line, interval)
linedensp <- terra::as.points(linedens)
radius <- seq(wd_start, wd_end, length.out = nrow(linedensp))
if (!is.null(fun)) {
radius <- fun(seq_along(radius))
}
linedenspb <-
terra::buffer(
linedensp,
radius,
quadsegs = 90L
)
linedenspbm <- terra::aggregate(linedenspb)
return(linedenspbm)
}Below are simulated extreme weather events in the United States. We use these to create visualizations of the funnel-shaped polygons representing the tornado paths with varying intensities.
# Simulated trajectory data
# Event 1: near Kansas
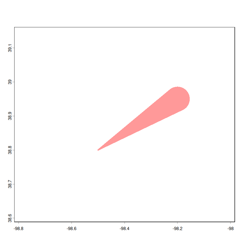
event1_start <- c(-98.5, 38.8)
event1_end <- c(-98.2, 38.95)
# Event 2: near Oklahoma
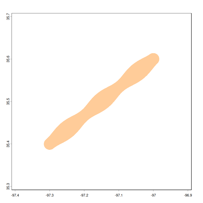
event2_start <- c(-97.3, 35.4)
event2_end <- c(-97.0, 35.6)
# Event 3: near Nebraska
event3_start <- c(-103.8, 40.2)
event3_end <- c(-103.5, 40.4)
# Event 1: Narrow start (200m), wide end (4000m) - intensifying
t1 <- conv_point_trajectory(
event1_start, event1_end,
interval = 100,
wd_start = 200,
wd_end = 4000
)
# Event 2: Moderate widths with custom function
# Width increases more rapidly in the middle of the path
t2 <- conv_point_trajectory(
event2_start, event2_end,
interval = 100,
wd_start = 200,
wd_end = 3200,
fun = function(x) 3200 * (1.2 - 0.25*cos(pi * (x + 0.01 ) / 60)) / 2
)
# Event 3: Widening
t3 <- conv_point_trajectory(
event3_start, event3_end,
interval = 100,
wd_start = 4000,
wd_end = 15000
)Now we plot all three funnel polygons on a single map to show their geographic extent and relative widths.
# Plot all trajectories
par(mar = c(4, 4, 2, 1), bg = "white")
# Plot each one with different colors
plot(
t1,
col = rgb(1, 0, 0, 0.4),
border = NA,
xlim = c(-104, -97),
ylim = c(35, 41),
main = "Simulated Tornado Trajectory Funnels - example",
xlab = "Longitude",
ylab = "Latitude"
)
# Add tornado 2
plot(t2, col = rgb(1, 0.5, 0, 0.4), border = NA, add = TRUE)
# Add tornado 3
plot(t3, col = rgb(1, 1, 0, 0.4), border = NA, add = TRUE)
# Add legend
legend(
"topright",
legend = c("Event 1: Kansas", "Event 2: Oklahoma", "Event 3: Nebraska"),
fill = c(rgb(1, 0, 0, 0.4), rgb(1, 0.5, 0, 0.4), rgb(1, 1, 0, 0.4)),
border = NA,
bty = "n"
)
# zoom in on each event
plot(t1, col = rgb(1, 0, 0, 0.4), border = NA, xlim = c(-98.8, -98.0), ylim = c(38.6, 39.15))
plot(t2, col = rgb(1, 0.5, 0, 0.4), border = NA, xlim = c(-97.4, -96.9), ylim = c(35.3, 35.7))
plot(t3, col = rgb(1, 1, 0, 0.4), border = NA, xlim = c(-103.9, -103.4), ylim = c(40.1, 40.5))


Visual Impact: The funnel representation immediately conveys both the path and intensity of the extreme weather event, such as tornado, especially when the limited observations are available.
Customizable Width Functions: Beyond linear interpolation, you can apply custom functions to model real-world phenomena:
Comparison: Multiple events can be overlaid to compare their geographic impact and path characteristics.
Spatial Analysis: These polygons can be used for subsequent spatial analysis operations like intersection with populated areas, land-use analysis, or risk assessment.